婚庆 > 婚庆商家
哈尔滨皇家新娘婚纱摄影(哈西旗舰店)
197100%好评婚纱摄影
地图:哈西大街101号C区负一层(悦城健身会馆旁)
地图
电话:
号码隐私保护,请放心致电咨询
婚礼纪
关注(516)
分享
QQ
新浪微博
微信

商家动态

  • #无法拒绝的园林婚纱照
  • 2024-06-23
  • #挑战一组电影感婚纱照
  • 2024-06-20
  • #挑战一组电影感婚纱照
  • 2024-06-19
  • #挑战一组电影感婚纱照
  • 2024-06-19
  • #挑战一组电影感婚纱照
  • 2024-06-18
  • #挑战一组电影感婚纱照
  • 2024-06-18
  • #挑战一组电影感婚纱照
  • 2024-06-17
  • #2024婚纱照风格搭配
  • 2024-06-16
  • #美出圈的新中式婚纱照
  • 2024-06-16
  • #看不腻的夜景婚纱照
  • 2024-06-16
  • #挑战一组电影感婚纱照
  • 2024-06-16
  • #挑战一组电影感婚纱照
  • 2024-06-16
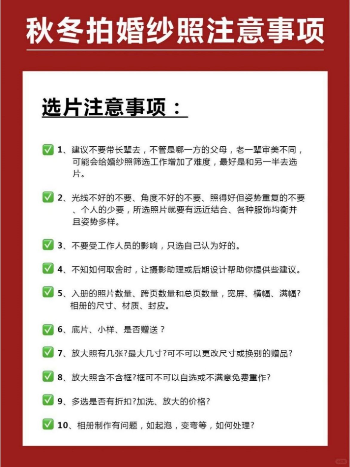
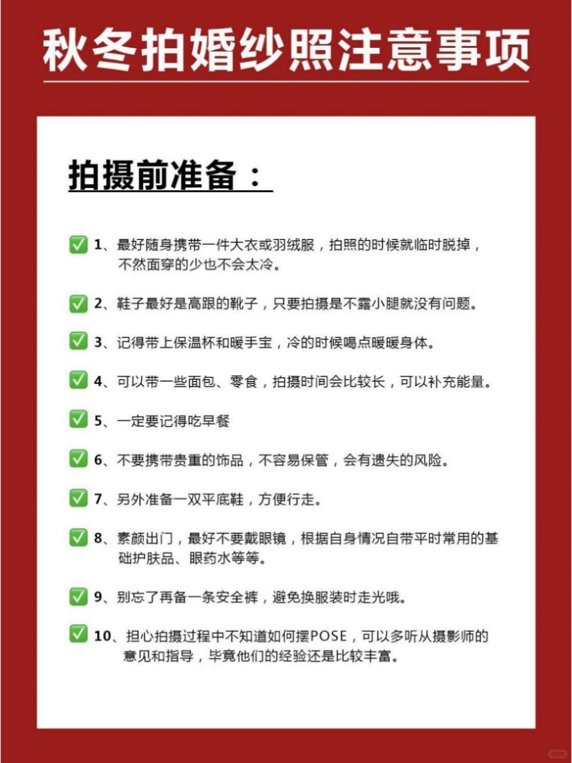
  • 🔴 秋冬拍婚纱照注意事项📜📜📜(图二) 1️⃣在拍摄前一个月可以适当锻炼身体,不仅可以是减重,上镜更加显瘦,还可以保持良好的精神面貌和身体状态,以保在拍摄当天可以更好的抵御寒冷。 2️⃣特别怕冷的新人,可以再买一些暖宝宝或贴身暖贴,可以更好的防寒。 3️⃣临近婚期,避免吃一些辛辣油腻的食物,特别是皮肤敏感的新人,容易爆逗。 4️⃣新娘婚纱尽量选择长款的,天冷了里面可以穿羊毛裤、保暖裤,即可以御寒,还可以修身。新郎保暖内衣建议穿低领的,以免保暖内衣会露到衬衫外面。 5️⃣准备好浅色的内衣内裤,光腿神器,避免穿浅色礼服的时候透出来的尴尬,袜子zui好选择白色和黑色,可以更好的搭配服装。 6️⃣秋冬季节肌肤容易干燥起皮,新娘建议提早两个星期做补水面膜,做一些肌肤护理,这样在拍攝当天上妆更加服贴。 7️⃣拍照前一天晚上记得早睡,睡前三个小时尽量不用喝水,避免拍照当天出现水肿的情况。 8️⃣新娘和新郎在前一天清洗头发,不要用发蜡之类的来保持头发新鲜。 9️⃣新娘可以提前两天做一个浅色的美甲,可以搭配礼服也可以修饰手的线条感。 1️⃣0️⃣新娘提前一天将腋毛刮干净,新郎记得把指甲修剪干净。 - 🔴 拍摄前准备(图三) 🔴 选片注意事项(图三) 🔴 适合秋冬拍的婚纱照风格推荐 #冬天拍婚纱照注意事项
  • 2023-11-21
  • 秋冬天拍婚纱照, 遇上天气冷,保暖攻略附上(。・ω・。) 🌾🌾 #冬天拍婚纱照注意事项
  • 2023-11-21
  • 秋冬季拍婚纱照还是出片的✅ 秋季黄灿灿的落叶🍂 冬日的暖阳都是秋冬季很好的取景选择🧡 所以🌻很多准备年初结婚的 新人都会选择在这个阶段拍👰🏻 - 秋冬季拍婚纱照📷 不知道怎么准备的姐妹们看过来👀 给宝子们都准备好了🙌 秋冬季拍外景比较冷噢😬 宝子们一定要注意保暖🧣 拍出最美的照片噢~ - 了解更多  #婚纱照攻略[话题]# 欢迎关注: @芜湖婚纱照-薇薇新娘摄影 让你轻松备婚不踩雷💗 - #冬天拍婚纱照注意事项
  • 2023-11-21
  • 有很多姐妹们选择秋冬拍婚纱照 天气凉爽,但是也有一些保暖问题会比较麻烦,所以今天给大家分享一下秋冬拍婚纱照的攻略 - 📷拍摄前 1⃣️在拍摄前必须要保持良好的精神面貌,良好的身体状态,这样才能更好的抵御寒冷。初冬季节zui容易感冒,可以在拍摄前的一个星期开始喝一些板蓝根之类的预防感冒,增强体制的药物,以保证自己在拍摄时保持着zui佳状态。 - 2⃣️冬天比较干燥,所以在拍摄的前一天晚上要做保湿,敷上面膜,容易长痘痘的小仙女们在拍摄近期不要吃油腻辛辣的食物。 - 3⃣️如果是特别怕冷的新人,其实还可以再买一些暖宝宝或贴身暖贴,它也是众多明星冬天拍戏的必备品。把表面的一层膜揭掉后粘在贴身的一层衣服上。但是要注意千万不要直接粘在皮肤上❌不然会烫伤皮肤的。但因为拍婚纱照的时穿着婚纱,暖宝宝粘在身上或者婚纱上都行不通。所以zui好的办法就是穿一件带弹力的小短背心,将暖宝宝粘在背心外,用来保暖。 - 4⃣️选择婚纱尽量选择长款的婚纱,这样的话可以穿羊毛裤、保暖裤,即可以御寒,还可以修身,对拍摄没什么影响,长款的婚纱,更显端庄安静的气质,与外景搭配,使拍出的照片更加完美。zui好随身携带一件大衣或羽绒服、毯子和暖手宝,这样里面穿再少也不会冷,拍照的时候就临时脱掉。 - 📷拍摄当天 1⃣️冬季白天短,黑夜长。因此要安排好拍摄内景和外景的时间,给外景要多分配一点时间,以免外景照片拍的太匆忙,达不到预想的结果。此外,外景时间尽量安排在10:00-16:00之间,用好一天中温度zui高的时段。而冬季傍晚的阳光暖暖的,很有特色,可以利用好这样的光线,拍出唯美浪漫的婚纱照。 2⃣️礼服尽量在室内拍,因为女士有短款礼服,不能穿裤子。 3⃣️可以抱着毛绒玩具拍,是一个很萌的道具,既可爱有趣,又能保暖喔。 4⃣️拍外景时可以带上您的保温杯,偶尔喝点热水,冷的时候随时喝开水是zui好的暖身方式。 5⃣️中午吃好热饭热汤,为身体提供相应的热量。 6⃣️女士可以搭配毛披肩拍,既暖和,又漂亮。男士们可以穿保暖内衣,领口不要太高。女士可穿保暖裤,拍婚纱的时候穿保暖裤是不影响的。保暖内衣用手拉一拉,弹力较好的,衬里带绒的,质量相对好。保暖内衣色彩不宜过深过艳。 #婚纱照攻略[话题]# #秋冬婚纱照[话题]# #备婚攻略[话题]# #冬天拍婚纱照[话题]# #备婚[话题]# #婚纱照[话题]# #备婚日记[话题]##冬天拍婚纱照注意事项
  • 2023-11-21
  • 秋冬季节拍婚纱照是很火爆的,💥很多新人选择在秋冬拍婚纱照,随之而来的保暖问题就会成为shou选难题,别担心,✨可爱善良贴心的小编又来啦,秋冬拍照有什么要注意的呢?只要知道这些保暖tips,小编可以保证新人们可以拍出美丽而温暖的照片 🔥拍摄前 1、在拍摄前必须要保持良好的精神面貌,💥良好的身体状态,这样才能更好的抵御寒冷。初冬季节zui容易感冒,可以在拍摄前的一个🍰星期开始喝一些板蓝根之类的预防感冒,增强体制的药物,以保证自己在拍摄时保持着zui佳状态。 2、冬天比较干燥,所以在拍摄的前一天晚上要做保湿,敷上面膜,📸容易长痘痘的小仙女们在拍摄近期不要吃油腻辛辣的食物。 3、如果是特别怕冷的新人,其实还可以再买一些暖宝宝或贴身暖贴,[飞吻R]它也是众多明星冬天拍戏的必备品。把表面的一层膜揭掉后粘在贴身的一层衣服上。但是要注意千万不要直接粘在皮肤上,[自拍R]不然会烫伤皮肤的。但因为拍婚纱照的时穿着婚纱,暖宝宝粘在身上或者婚纱上都行不通。所以zui好的办法就是穿一件带弹力的小短背心,将暖宝宝粘在背心外,用此来保暖。😛 4、选择婚纱尽量选择长款的婚纱,这样的话可以穿羊毛裤、保暖裤,即可以御寒,还可以修身,👏对拍摄没什么影响,长款的婚纱,更显端庄安静的气质,与外景搭配,使拍出的照片更加完美。💅zui好随身携带一件大衣或羽绒服、毯子和暖手宝,这样里面穿再少也不会冷,拍照的时候就临时脱掉。💖 🔥拍摄当天 1、冬季白天短,黑夜长。因此要安排好拍摄内景和外景的时间,给外景要多分配一点时间,💕以免外景照片拍的太匆忙,达不到预想的结果。此外,外景时间尽量安排在10:00-16:00之间,🉑用好一天中温度zui高的时段。而冬季傍晚的阳光暖暖的,很有特色,可以利用好这样的光线,拍出唯美浪漫的婚纱照。 2、礼服尽量在室内拍,因为女士有短款礼服,不能穿裤子。💞 3、可以抱着毛绒玩具拍,是一个很萌的道具,既可爱有趣,又能保暖喔。‼️ 4、拍外景时可以带上您的保温杯,偶尔喝点热水,冷的时候随时喝开水是zui好的暖身方式。🎉 5、中午吃好热饭热汤,为身体提供相应的热量。 6、女士可以搭配毛披肩拍,既暖和,又漂亮。男士们可以穿保暖内衣,领口不要太高。🎁女士可穿保暖裤,拍婚纱的时候穿保暖裤是不影响的。保暖内衣用手拉一拉,弹力较好的,衬里带绒的,💎质量相对好。保暖内衣色彩不宜过深过艳。#婚纱照攻略[话题]# #郑州婚纱照[话题]##冬天拍婚纱照注意事项
  • 2023-11-21
  • 有没有在秋冬季节拍婚纱照的新人们? 相传好看的婚纱但天气实在美丽冻人? 别担心!跟着我一起做好这些事前准备,完全不用担心寒冷的天气里吹冷风着凉 做好准备事项后还可以选择一些好看的室内风格就完全不用受凉啦~ #婚纱照攻略[话题]#  #备婚攻略[话题]#  #婚纱照推荐[话题]#  #备婚日记[话题]#  #备婚好物[话题]##冬天拍婚纱照注意事项
  • 2023-11-21
  • #备婚日记[话题]# #备婚干货[话题]# 秋冬季拍婚纱照不知道怎么准备的姐妹们看过来了‼ 小编给宝子们整理了拍婚纱照的提前准备、注意事项、风格对比、后期选片问题‼ 秋冬季拍外景比较冷噢,宝子们一定要注意保暖噢,拍出自己zui美的照片🫰🫰#冬天拍婚纱照注意事项
  • 2023-11-21
  • 秋冬季天气寒冷,毫无疑问, 防寒保暖问题就成为了新人首先需要克服的难题。 以下可爱的小编已整理好重要的几点tips⚠️ 保证新人们在寒冷的冬天 也可以拍出美丽又温暖的照片。 _ 拍摄前: 1⃣️要保证一个良好的精神面貌才能抵御寒冷 2⃣️拍摄前做好面部保湿工作,勤敷面膜 3⃣️女生切记要准备一条不连脚肉色保暖袜/光腿神器 4⃣️准备好暖宝宝贴 5⃣️建议选长款婚纱礼服,里面穿棉毛裤看不见 6⃣️一定要随时携带一件保暖羽绒服,方便脱穿。 · 拍摄当天: 1⃣️外景zui佳时间10:00-16:00 一天当中最暖和 2⃣️女生外景可以婚纱搭配披肩拍,男生可穿保暖内衣,领口不要太高 3⃣️早上中午都要吃好,保暖身体重要 4⃣️外景时携带保温杯,抵抗御寒。 - 以上注意事项很重要‼️记得收藏好哦‼️ 最后祝大家在寒冷的秋冬也能拍摄愉快,拿到自己满意的婚纱照! #冬天拍婚纱照注意事项
  • 2023-11-21
登录婚礼纪

登录即表示同意同意《婚礼纪用户协议》

还差一步,绑定手机号

请输入手机号

    我想咨询
    展开
    杭州婚礼纪体验店
    36条 100%好评
    下载app,沟通更安全
    酒店特惠三步查
    全国
    • 上海
    • 北京
    • 杭州
    • 南京
    • 广州
    • 昆明
    • 宁波
    全部区域
    • 全部区域
    4000-5000元
    • 不限
    • 4000以下
    • 4000-5000元
    • 5000-6000元
    • 6000-7000元
    • 7000元以上