婚庆 > 婚庆商家 > 汕头婚纱摄影商家 > 阁楼婚纱摄影LOFTPHOTO > 动态
阁楼婚纱摄影LOFTPHOTO
416100%好评婚纱摄影
地图:莱蒙都会商业街12号-1004阁楼摄影
地图
电话:
号码隐私保护,请放心致电咨询
婚礼纪
关注(1645)
分享
QQ
新浪微博
微信

商家动态

  • 多情自古向江南🍃 要想拍江南园林风婚纱照 那必定要来常州了❗ 🍃 漫步古色古香的江南园林 诗情画意 清风雅韵✨ 这样的新中式园林婚纱照美得太浪漫啦~ 满是江南韵味的园林庭院 处处都在诉说着东方特有的诗意浪漫 这样拍出来的园林婚纱照 就像才子与佳人的相遇💕 拍摄剪辑:阁楼摄影 #法式氛围感婚纱照
  • 2025-09-05
  • 📸探索未知,尝试新奇 我们一直在路上,饱览大千世界的万物奇色✨ 我们倾尽全力,只为推陈出新🌈 给你带来饱含温度的摄影作品💖 每一个镜头精心打磨,每一个角度细细考究 坚持创作,不忘初心💪 拍摄剪辑:阁楼摄影 #阁楼摄影新品研发
  • 2025-09-04
  • 研发现场|花絮限量预告片发布✨ 高频自主研发🎬 不断突破自我 拍摄剪辑:阁楼摄影 #新品研发
  • 2025-09-03
  • 花絮直击 | 2025全新主题研发现场🎬 步履不停,创作不止 探索情感影像里的无限可能🎥 拍摄剪辑:阁楼摄影 #高级感婚纱照
  • 2025-09-03
  • 新品研发花絮 | 让每一帧都成为爱的艺术品🎞️ 将每一次的美学灵感 在镜头里悉数呈现📸 坚持原创-品质输出 拍摄:阁楼摄影 #阁楼摄影新品预售
  • 2025-09-01
  • #法式氛围感婚纱照 不允许备婚姐妹错过这套法式草坪婚纱照 每一张都像从古典油画里走出来的法式少女 手工鲜花古着帽搭配拖地头纱 又甜美又优雅,仙气爆棚 ~~ 拍摄:阁楼摄影
  • 2025-09-01
  • #鲜活又明媚的婚纱照 哦买嘎我的天❗ 巨巨巨俏皮ins风📸婚纱照也太可爱了吧 超大的蝴蝶结花架美鼠我了啦! 🈶哪个公主不喜欢? 直击你的少女心💗 是看过就很难忘记的风格 拍摄:阁楼摄影
  • 2025-09-01
  • 路过的姐妹千万别划走❌ 这里有一份超厉害的婚纱照上镜小技巧👀 学会就不用担心拍出来尴尬或者不上镜了😎 建议准备拍婚纱照的姐妹在家里反复练习 祝愿各位准新娘都能拥有美美的婚纱照呀‼️ #婚纱照拍摄注意事项
  • 2025-08-31
  • 闺蜜直夸我太能处了😎 省钱轻松不费力的选片指南 真的超适合备婚姐妹抄作业📝 #婚纱照拍摄注意事项
  • 2025-08-31
  • 为了给备婚新人们一个更美好更舒服自在的婚纱照拍摄体验💖 我们先后在扬州、常州、上海建造了三座【万坪庄园式超级体验门店】,建立了“庄园式婚照”的品类~ 在这里,所有备婚新人都可以体验到全天候沉浸式的一站式婚纱照拍摄体验‼️ ✔️我们拥有冬暖夏凉、且足够私密的拍摄场馆 ✔️拥有VERAWANG、丹尼斯、YUAI等众多高奢婚纱的礼服陈列馆 ✔️咖啡烘焙店☕️🥯🥐 ✔️艺术家画廊🧑‍🎨🎨 ……持续解锁中……
  • 2025-08-29
  • <莎士比亚说,漂泊止于爱人的相遇> In the face of love,we are completely honest. 无论世界如何变迁 我们依旧高喊爱与自由。 在七夕来临之际,阁楼摄影特别推出“爱的告白日”艺术装置 欢迎大家探店打卡拍照~ - ⏰时间:205.8.29—2025.8.31 📍地址:天宁区弘扬1936禾目里理想庄园 - 把浪漫的影像元素附着在时间的切面上, 让爱情故事具有更广度的叙述。 #周末打卡
  • 2025-08-29
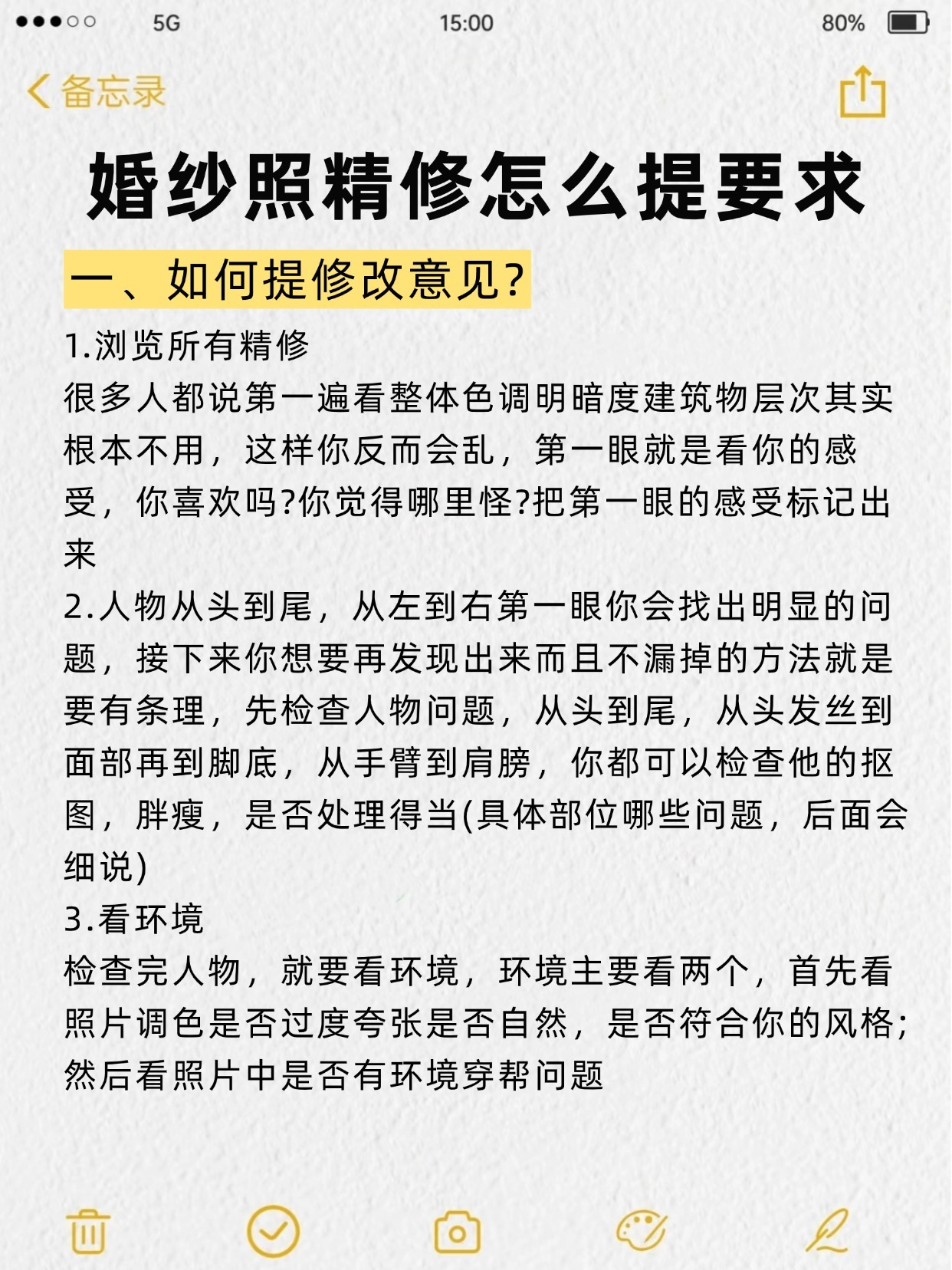
  • 婚纱照如果不想拿烂片的话 那一定要学会大胆和精修师提要求 要让精修师听懂你的精修诉求! 我为各位姐妹准备了一篇婚纱照精修诉求 如果你还不知道怎么和精修师提要求就快来学习一下吧! #婚纱照拍摄注意事项
  • 2025-08-28
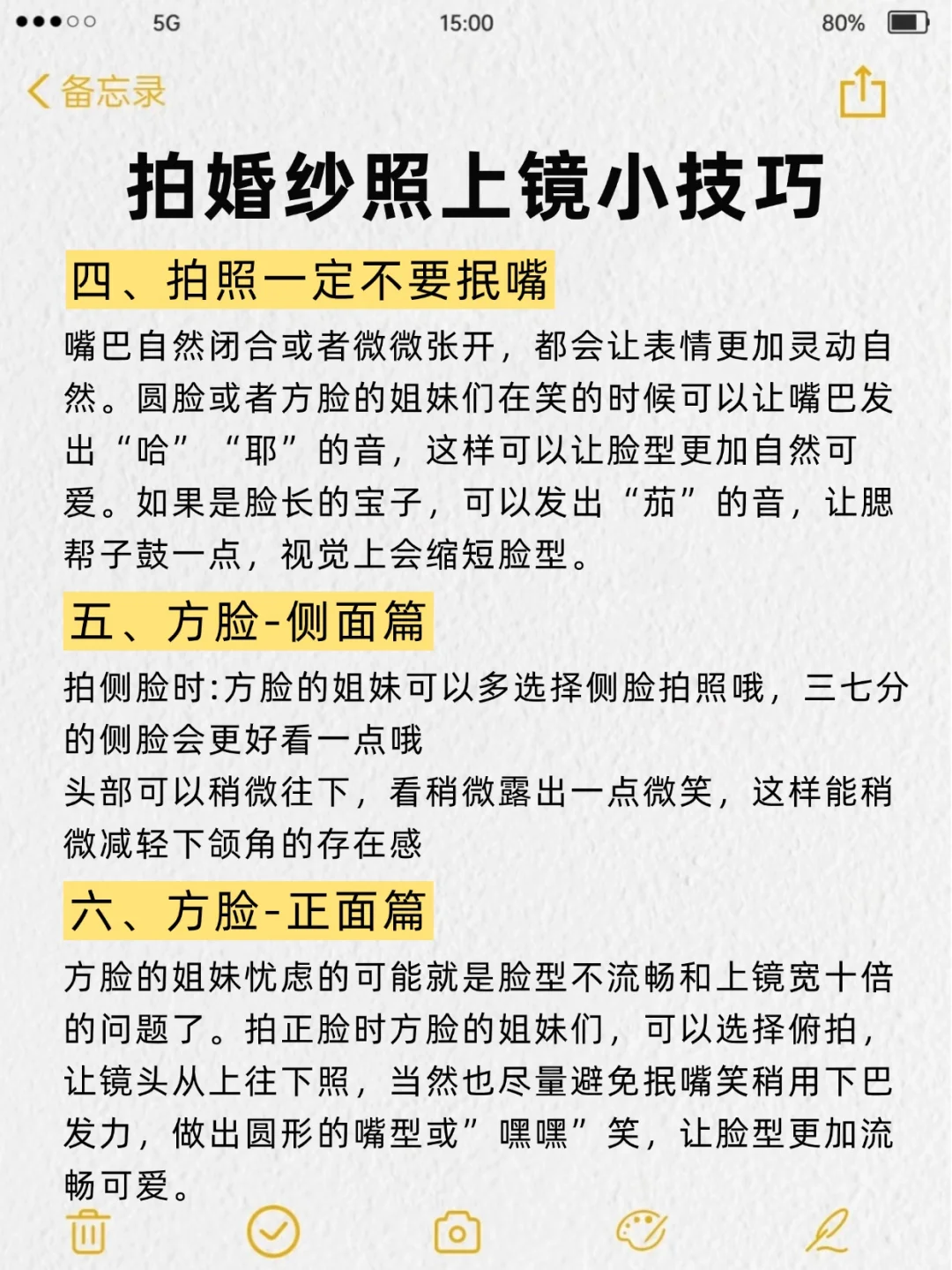
  • 拍婚纱照担心不上镜? 那是你没有掌握这几个小技巧! 准备拍婚纱照的姐妹速来学婚纱照上镜技巧~ 学会了包出片的!✅ #婚纱照拍摄注意事项
  • 2025-08-28
  • #原来我想拍的婚纱照是这样 高贵清雅的紫色礼服💐 搭配沉静内敛的新中式园林🍃 简直优雅到骨子里了💓 每一瞬间都诉说着独属于我们的东方浪漫🎶 一步一摇曳、古典又灵动💫 才子佳人💕谱写无限柔情 每一帧都像是从画里走出来一样🎞 中式园林古雅韵味 幸福感满满🥰 拍摄:阁楼摄影
  • 2025-08-27
  • #原来我想拍的婚纱照是这样 复古黑纱打破传统婚纱照既定印象💐 既浪漫又带有神秘感🍃 每一层薄纱飘动💫 都在诉说不一样的爱情故事🎞 把婚纱照拍出电影的感觉🎶 每一张都成为往后翻阅时的心动🥰 与自然森林融为一体✨ 冷艳高贵、真的不要太高级了💥 拍摄:阁楼摄影
  • 2025-08-27
  • #原来我想拍的婚纱照是这样 高级质感的油画背景墙🖼️ 浓郁的艺术气息晕染着色彩💐 搭配精致简约的妆造👰‍♀️ 古典与现代的浪漫的糅合狠狠心动💕 复古优雅的蕾丝头纱🎶 搭配缎面抹胸婚纱🥰 将鲜花的浪漫融入复古油画中🧚‍♀️ 酝酿出一场油画梦境🎞️ 拍摄:阁楼摄影
  • 2025-08-24
  • #原来我想拍的婚纱照是这样 电影质感的画面,文艺、静谧💫 每一帧都缱绻着慵懒松弛的氛围感🎶 仿佛是油画中的少女💃 承载着古典浪漫的婚纱照、美丽且迷人💐 浓郁的复古色调💕 满满的法式氛围感直接拉满🎊 蕾丝头纱是时光里沉淀的浪漫之物✨ 一静一动,赋予画面电影般的质感💓 拍摄:阁楼摄影
  • 2025-08-24
  • 准备拍婚纱照的宝子们注意啦⚠️ 婚纱照有很多套路的 如果你不想你的婚纱照被宰 那这篇婚纱照拍前必问你一定要看看, 到时候照着问!包能吓到销售的~ #婚纱照拍摄注意事项
  • 2025-08-22
  • 备婚必看‼️ 4套婚纱照正确拍摄顺序来咯~ 一天拍4套是合理的安排 主纱千万不要放到第一套拍摄! #婚纱照拍摄注意事项
  • 2025-08-22
  • #原来我想拍的婚纱照是这样 完全就是ins博主的婚礼现场 超大蝴蝶结落地装置🎀 草坪、鲜花、香槟🍾点缀 仿佛走进了韩剧婚礼现场 记录最真实的幸福瞬间 拍摄:阁楼摄影
  • 2025-08-21
登录婚礼纪

登录即表示同意同意《婚礼纪用户协议》

还差一步,绑定手机号

请输入手机号

    我想咨询
    展开
    杭州婚礼纪体验店
    36条 100%好评
    下载app,沟通更安全
    酒店特惠三步查
    汕头
    • 上海
    • 北京
    • 杭州
    • 南京
    • 广州
    • 昆明
    • 宁波
    全部区域
    • 全部区域
    4000-5000元
    • 不限
    • 4000以下
    • 4000-5000元
    • 5000-6000元
    • 6000-7000元
    • 7000元以上