婚庆 > 婚庆商家
阁楼婚纱摄影LOFTPHOTO
416100%好评婚纱摄影
地图:莱蒙都会商业街12号-1004阁楼摄影
地图
电话:
号码隐私保护,请放心致电咨询
婚礼纪
关注(1645)
分享
QQ
新浪微博
微信

商家动态

  • #原来我想拍的婚纱照是这样 婚纱照要显贵,基础款就不能再搭基础款 结婚必拍基础主纱风格 搭配高定婚纱“少女安妮”和油画“婚礼签字”名场面 复刻老钱婚礼的隆重和仪式感,张张封神!! 拍摄:阁楼摄影
  • 2025-08-21
  • 👀给大家一点真心建议 这些苦你们可千万别受了! #婚纱照拍摄注意事项
  • 2025-08-20
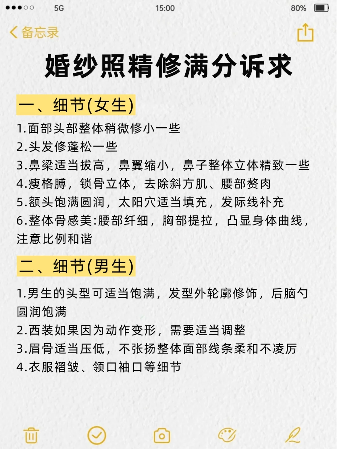
  • ⚠️拍完婚纱照的宝子注意啦! 婚纱照不是拍完就出片的~ 婚纱照想要出片,还得学会和修图师提要求 速来看看这篇婚纱照精修满分诉求吧! #婚纱照拍摄注意事项
  • 2025-08-20
  • 真实客照~ 胶片质感自带的情绪感 是心照不宣的默契 是无需言说的深情 是深埋心底的爱意 这样的复古胶片婚纱照谁能不爱!! 拍摄:阁楼摄影#原来我想拍的婚纱照是这样
  • 2025-08-18
  • 火遍全网的𝙎𝙏.𝙒𝙃𝙄𝙏𝙀【少女安妮】 咱也是拍上了!! 搭配南法庄园实景和电影感镜头 朦胧又梦幻,氛围感和浪漫值都拉满啦 拍摄:阁楼摄影#原来我想拍的婚纱照是这样
  • 2025-08-18
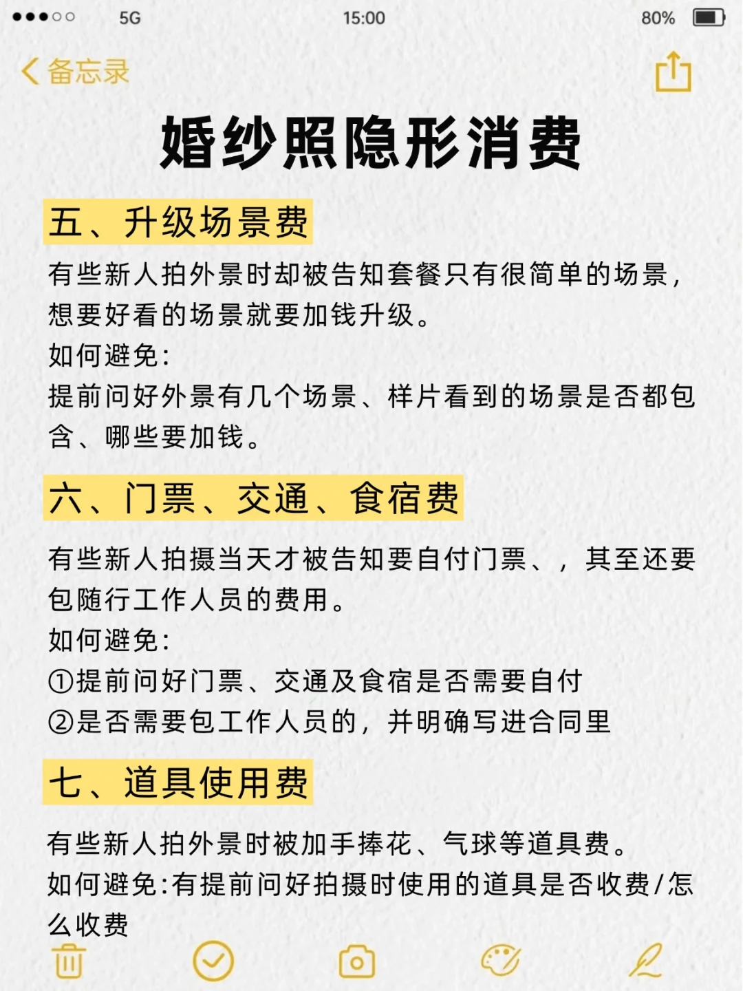
  • 最近要拍婚纱照的姐妹千万别踩这7大隐形消费‼️ 大家在拍婚纱照前一定要做好攻略 这些隐形消费可千万要注意! #婚纱照拍摄注意事项
  • 2025-08-14
  • 今天我们来盘一盘隐形消费的套路!常见四大套路都总结在这儿: 1.服装分区 2.化妆品收费 3.拍摄场景升级 4.摄影师和化妆师升级 备婚的姐妹收藏!!! #婚纱照拍摄注意事项
  • 2025-08-14
  • #原来我想拍的婚纱照是这样 阁楼摄影专属真爱婚礼系列场景 仿佛看到韩剧男女主的婚礼现场 随性自然松弛的氛围,用电影感的镜头去记录 仪式感妥妥拿捏!! 拍摄:阁楼摄影
  • 2025-08-13
  • #原来我想拍的婚纱照是这样 让光阴绵长,让岁月留香🌿 把独属东方的诗意浪漫融进影像📷 这几组新中式婚纱照放心大胆的选❗ 巨出片的烟雨江南风情~是那种自带bgm的美‼ 拍摄:阁楼摄影
  • 2025-08-13
  • 姐妹们‼️ 婚纱照想要上镜,这些上镜技巧你真的要掌握一下! 如果你还不知道拍婚纱照怎么做才能上镜的话 就快来看看我这篇婚纱照上镜技巧吧~✅✅ #婚纱照拍摄注意事项
  • 2025-08-12
  • 婚纱照精修一定要大胆和修图师提要求! 如果你还不知道和修图师提哪些要求的话 速来看一下这篇婚纱照精修满分诉求吧! #订婚照前一定要问的问题
  • 2025-08-12
  • #原来我想拍的婚纱照是这样 SOS!这套轻婚纱写真太出片了叭 高级中透着丝丝点点的唯美和梦幻 光影中弥漫着浪漫的气息 定格的每一帧便让人心动不已 真的一整个爱住了 拍摄:阁楼摄影
  • 2025-08-10
  • #原来我想拍的婚纱照是这样 一袭声声慢绿色旗袍 素雅灵动🕊️温婉知性 她清冷地像一首宋词 永远追随流转在我眼眸 拍摄:阁楼摄影
  • 2025-08-10
  • 永远沉迷于东方美学🎊 将古典元素融入婚纱照中✨ 一袭轻轻浅浅的粉色刺绣旗袍💃 简直温柔到骨子里了✨ 没人能拒绝这组新中式💓 真的让人一眼心动🎶 一颦一蹙间尽显素雅温婉💐 全家人看了都忍不住一顿夸啊‼️ 拍摄:阁楼摄影 #原来我想拍的婚纱照是这样
  • 2025-08-09
  • 复古旗袍搭配细腻的蕾丝💃 勾勒出新娘曼妙的身姿✨ 典雅又有韵味💫 每一帧都充满了高级质感💐 室内复古的背景💐 恍然回到了民国时期🎶 简约盘发感知东方女子的美好🎬 勾勒出无法复刻的中式韵味💓 拍摄:阁楼摄影#原来我想拍的婚纱照是这样
  • 2025-08-09
  • 👀最近要拍婚纱照的姐妹快来看! 我为大家整理了一篇婚纱照线下店谈判攻略。⚠️ 不知道去拍婚纱照要谈什么的姐妹快来学习一下吧!📝 #婚纱照拍摄攻略
  • 2025-08-07
  • ⚠️拍婚纱照可是个大活! 备婚的姐妹一定要提前和店里确认好服装、风格、底片、精修等等问题‼️ 💯如果你还不知道拍前要问哪些问题的话 就来看看我给你们总结的这篇婚纱照拍前必问吧! #婚纱照拍摄攻略
  • 2025-08-07
  • 超有仪式感的森系草坪婚纱照🧚‍♀ 自然松弛、仪式浪漫🎉 简约妆造搭配缎面抹胸礼服👰‍♀ 每一张都是韩里韩气的“婚礼现场”🎶 自然轻松甜蜜又有感染力🍃 享受自由的风肆意吹拂🎶 浪漫的氛围感直接拉满💯 这一刻浓烈的爱意到达了顶峰🎞 拍摄:阁楼摄影 #原来我想拍的婚纱照是这样
  • 2025-08-06
  • 别出心裁的草坪目的地婚礼婚纱照🍃 真的超喜欢这松弛浪漫的氛围💫 每一张照片都充满了生命力🎶 一场属于两人的浪漫仪式💒 满屏的幸福感🥰 氛围感直接拉满✔ 在这片绿意中,许下永恒的誓言💫 每一帧都是电影级别的浪漫💐 拍摄:阁楼摄影#原来我想拍的婚纱照是这样
  • 2025-08-06
  • 姐妹们拍婚纱照你们都知道怎么和修图师沟通吗 不会的话就来看看我这篇行业沟通术语吧👀 📢📢这么提要求修图师包能get你的意思! #婚纱照选片技巧
  • 2025-08-04
登录婚礼纪

登录即表示同意同意《婚礼纪用户协议》

还差一步,绑定手机号

请输入手机号

    我想咨询
    展开
    杭州婚礼纪体验店
    36条 100%好评
    下载app,沟通更安全
    酒店特惠三步查
    全国
    • 上海
    • 北京
    • 杭州
    • 南京
    • 广州
    • 昆明
    • 宁波
    全部区域
    • 全部区域
    4000-5000元
    • 不限
    • 4000以下
    • 4000-5000元
    • 5000-6000元
    • 6000-7000元
    • 7000元以上