婚庆 > 婚庆商家 > 汕头婚纱摄影商家 > 阁楼婚纱摄影LOFTPHOTO > 动态
阁楼婚纱摄影LOFTPHOTO
416100%好评婚纱摄影
地图:莱蒙都会商业街12号-1004阁楼摄影
地图
电话:
号码隐私保护,请放心致电咨询
婚礼纪
关注(1645)
分享
QQ
新浪微博
微信

商家动态

  • 00后的婚纱照主打一个快乐至上 不被束缚,小众个性,不被限定!! 拍摄:阁楼摄影 #春夏必拍的草坪婚纱照
  • 2025-07-09
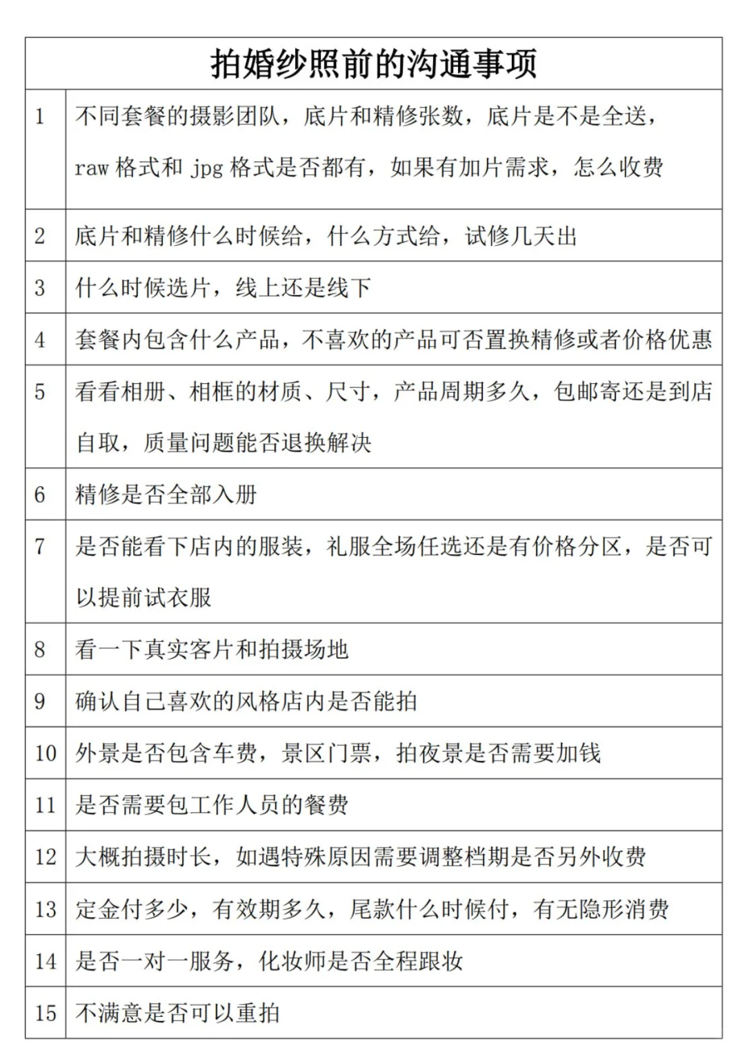
  • 最近很多宝子们都准备拍婚纱照啦😎 但是还是有很多备婚新人不清楚拍婚纱照的流程和一些注意事项‼️ 今天,小编给大家带来了婚纱照全流程梳理和一些注意事项❗️ 准备去拍婚纱照的宝子们记好哦✅ #备婚攻略
  • 2025-07-07
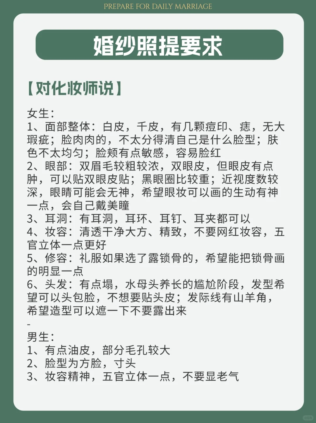
  • 婚纱照拍了即使不常看,但是也是属于压箱底回忆 不想日后翻看的时,留下黑历史的 这篇婚纱照提要求,需要的姐妹们一定要收好❗️ #婚纱照拍摄攻略
  • 2025-07-07
  • 最近看到好多新娘子吐槽婚纱照踩雷💥 一不小心就掉进坑里 钱花得冤枉不说,照片还拍得不尽人意😭 真的!在你还没签合同之前,请一定要看完这篇避坑指南‼️ 提前做好功课,轻轻松松帮你省下大几千💰还能拍出满意又高质的婚纱照! #婚纱照攻略
  • 2025-07-05
  • 姐妹们真实不!!!! 有没有被说中心声呀 但是备婚是开心的事情,不要因为小事不开心哦 #备婚攻略
  • 2025-07-05
  • 好像从天边铺开的红白帷幔❤️ 巨型翻糖婚礼蛋糕🎂 粉色香槟塔🍸和彩色礼花 渲染出隆重的婚礼仪式感 新娘一身利落感干净的白色礼裙 甜蜜灿烂的笑容鲜活情绪满分💕 拍摄:阁楼摄影#春夏必拍的草坪婚纱照
  • 2025-07-04
  • 提前解锁韩剧婚礼浪漫💕 💍 化身白蝴蝶结公主👸 少女心&幸福感拉满 粉红香槟塔倾泻爱意~ 鲜活情绪满分 拍出人生高光婚纱照! 拍摄:阁楼摄影#春夏必拍的草坪婚纱照
  • 2025-07-04
  • 李清照的婉约派审美被生动呈现 借助自然之景呈现原生美感 把诗情画意的句子搬进相机镜头里 融进婚纱照 诉说高级且纯粹的东方审美 拍摄:阁楼摄影#美出圈的新中式婚纱照
  • 2025-07-03
  • 青瓦石台,静谧清幽 诗情画意的浪漫 交织在园林里爱意 缠绕着晚来的秋意🛶 氤氲出特有的温婉浪漫 拍摄:阁楼摄影#美出圈的新中式婚纱照
  • 2025-07-03
  • 仿佛看一眼就会沦陷的 温柔又治愈的森系婚纱照🍃 小众风却高级,出片率超高❗ 年轻新人的偏爱,每一帧都像拍电影海报 浪漫到心坎里的森系婚纱照 带你感受大自然清新的治愈🦋 拍摄:阁楼摄影#春夏必拍的草坪婚纱照
  • 2025-07-02
  • 小桥流水,亭台轩榭 青砖黛瓦,湖光水色 这么古色古香的园林景致 搭配一身温婉柔美的轻纱 作为时间馈赠的浪漫 定格一场梦里的婚纱照大片 拍摄:阁楼摄影#园林婚纱照
  • 2025-07-02
  • 昨天有个姐妹私信我说提前去试婚纱,结果好看的都是在收费区,而且一件主纱就要加600💰,四套衣服下来又要➕2000💰左右,崩溃了❗ ❌她在定婚纱照的时候没有具体问妆造服是否全部全部免费,店家只和她说了免费,但免费去能选择的又少又丑又脏❗ 根据我自己的谈价经验,整了一些避坑🕳️ 拍婚纱照的集美们一定要看!!! #婚纱照攻略
  • 2025-06-30
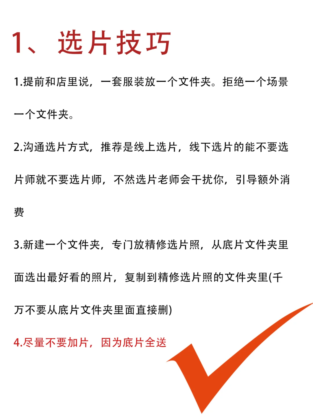
  • 选片提前做好攻略 少走了很多弯路 拍婚纱照的姐妹们一定要看!! #婚纱照攻略
  • 2025-06-30
  • 素人拍也封神的主纱婚纱照 幻昼缎面把高级感焊死在身上! 不管多少年后翻相册依旧美到心颤💫 “经典永不出错,出片率直接拉满!” 拍摄:阁楼摄影#2025婚纱照推荐
  • 2025-06-28
  • 穿上瞬间感觉自己是迪士尼在逃公主👸 ❤️心形领口暗藏心机 锁骨杀+天鹅颈直接拉满💯 下摆立体压褶薄纱绝了!! 走起路像踩着云雾摇曳生姿~ 整个人都在发光✨ 真·人间不凋零的红玫瑰啊!! 拍摄:阁楼摄影#2025婚纱照推荐
  • 2025-06-28
  • 把韩系婚礼现场搬进婚纱照 让公主们体验一次韩剧婚礼 提前预制婚礼现场拍摄的乐趣 满载生命力的季节~ 理想花园每天都花团锦簇绿意盎然 新娘一身白色蝴蝶结公主裙,戳中少女心 粉色香槟塔,洒满花瓣,爱意拉满 在鲜活幸福滚烫的情绪里 拍下难忘的人生婚纱照~ 拍摄:阁楼摄影#韩系婚纱照
  • 2025-06-27
  • 古希腊神话中的许愿池 和大片当季鲜花共同打造出来的莫奈花园 将少女梦境中的浪漫画面全部实现 身穿奶油蛋糕婚纱的新娘坠入其中 像极了童话里王子公主的美好爱情 拍摄:阁楼摄影#莫奈花园婚纱照
  • 2025-06-27
  • 把韩系婚礼现场搬进婚纱照 提前预制婚礼现场拍摄的乐趣 在鲜活幸福滚烫的情绪里 拍下难忘的人生婚纱照~ 拍摄:阁楼摄影#韩系婚纱照
  • 2025-06-26
  • 不允许备婚姐妹们不知道!! 在莫奈花园拍的法式婚纱照封神啦~ 拍摄:阁楼摄影#莫奈花园婚纱照
  • 2025-06-26
  • 准新娘/新郎收藏起来! 备婚一定要看! #备婚攻略
  • 2025-06-25
登录婚礼纪

登录即表示同意同意《婚礼纪用户协议》

还差一步,绑定手机号

请输入手机号

    我想咨询
    展开
    杭州婚礼纪体验店
    36条 100%好评
    下载app,沟通更安全
    酒店特惠三步查
    汕头
    • 上海
    • 北京
    • 杭州
    • 南京
    • 广州
    • 昆明
    • 宁波
    全部区域
    • 全部区域
    4000-5000元
    • 不限
    • 4000以下
    • 4000-5000元
    • 5000-6000元
    • 6000-7000元
    • 7000元以上